时间:2025-03-08 09:16:51来源:银本软件园
《开启智能金融新时代——中国金融大模型发展白皮书》深入探讨了金融大模型的发展现状、应用实践、未来趋势,为金融机构提供了全面的参考。
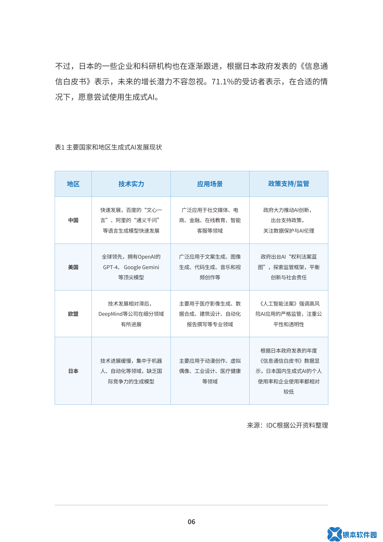
1. AI大模型发展概述:AI大模型成为新质生产力,全球主要地区科技公司积极布局。美国在生成式AI领先,中国发展迅速,欧盟侧重细分领域应用,日本逐渐跟进。全球18%企业已在生产环境引入GenAI应用,中国虽比例低但投资和测试积极,未来投资将平均分配于生产力提升、跨行业职能和垂直行业应用场景。
2. 金融行业大模型概述:金融行业AI大模型研发投入和应用显著,2024 - 2027年中国投资规模增幅达111%。其应用具特殊性,对数据质量、推理准确性及响应速度、安全合规要求高,面临数据治理、模型治理等挑战。应用落地需谨慎,在成本、场景选择和路径选择上存在难题。
3. 落地进展:大模型在金融行业应用广泛,涵盖内部运营、信息处理、业务决策等场景。当前主要落地场景包括智能客服、智能投顾等,未来18个月支付清算、智能投研等场景将加速落地。应用流程分场景评估选择和工程化落地两步,前者涉及技术、项目管理和投资回报分析,后者包括模型选择、数据算力准备等工作。
4. 应用路径与关键能力:金融机构落地大模型有自主开发、基于通用模型优化、接入API和与战略伙伴协同等路径,应根据自身情况选择。落地过程需具备数据价值链管理、模型选择部署、AI平台搭建和AI治理等关键能力,以保障大模型有效应用。
5. 发展趋势:技术上,大模型参数规模增长,多模态技术、AI智能体将深入应用,开源服务与开放生态成主流,软硬件协同优化成本。应用场景方面,算力成本降低和模型性能提升将拓展大模型在管理和业务决策类场景的应用,大小模型协同将驱动复杂场景应用。
6. 中电金信案例:中电金信在金融数智化转型领域地位领先,提供智能平台、模型和应用整体解决方案。其在多个金融机构项目中发挥重要作用,帮助构建模型运行管理平台、AI人工智能融合中台和金融大模型应用平台,提升了金融机构的数字化经营、智能化服务和风险管理能力。




















免责声明:我们尊重知识产权、数据隐私,只做内容的收集、整理及分享,报告内容来源于网络,报告版权归原撰写发布机构所有,通过公开合法渠道获得,如涉及侵权,请及时联系我们删除,如对报告内容存疑,请与撰写、发布机构联系
网发此文仅为传递信息,不代表认同其观点或证实其描述。同时文中图片应用自网络,如有侵权请联系删除。